Ketika bekerja di sebuah perusahaan, kita akan mengenal tingkatan atau struktur jabatan yang mengatur alur tanggung jawab dan pengambilan keputusan. Ada perusahaan yang strukturnya dimulai dari CEO sebagai pimpinan tertinggi, lalu supervisor atau manajer, hingga staf pelaksana.
Namun ada juga struktur organisasi yang lebih kompleks yang bisa Teman Belajar lihat contohnya pada perusahaan BUMN. Secara umum struktur organisasinya terdiri dari menteri, dewan komisaris, direksi, manajemen menengah, kepala bagian, hingga yang paling akhir adalah staf pelaksana.
Struktur organisasi startup atau UMKM pun juga akan berbeda, karena hal ini dipengaruhi oleh banyak hal, seperti ukuran perusahaan, bidang industri, serta tujuan bisnis yang ingin dicapai.
Dari banyaknya struktur organisasi, Belajarlagi telah merangkum 10 contoh struktur organisasi yang paling banyak digunakan saat ini. Jika Teman Belajar penasaran, silakan baca artikel ini sampai habis, ya!
Pengertian Struktur Organisasi
Menurut Harvard Business School, struktur organisasi adalah kerangka kerja administratif sebuah perusahaan yang mencakup segala hal mulai dari peran individu dan susunan tim hingga hirarki di seluruh bisnis dan sistem komunikasi antar departemen.
Corporate Finance Institute menambahkan, struktur organisasi mengacu pada pengelompokan berbagai departemen atau unit bisnis dalam suatu perusahaan. Tergantung pada tujuan dan industri perusahaan tersebut. Sehingga struktur perusahaan satu dengan yang lain dapat berbeda.
Jika Belajarlagi rangkum, pengertian struktur organisasi adalah susunan atau kerangka kerja dalam perusahaan yang mengatur pembagian peran, tanggung jawab, alur koordinasi dan komunikasi antar individu atau antarunit kerja untuk mencapai tujuan tertentu.
Contoh Struktur Organisasi
Sebelum perusahaan melakukan kegiatan operasionalnya, penting untuk menentukan struktur organisasi yang akan digunakan dalam jangka panjang. Sebab ini akan memengaruhi bagaimana peran masing-masing divisi atau individu dalam bekerja.
Struktur organisasi yang dipilih pun nantinya akan memiliki kelebihan dan kekurangan. Namun kembali lagi, hal ini perlu didasari pada skala organisasi, visi dan misi, serta kompleksitas operasional yang dijalankan.
Dengan struktur organisasi yang jelas, alur pengambilan keputusan yang efisien, serta kerja sama antar tim yang lebih optimal.
Adapuncontoh organisasi yang akan dijelaskan adalah sebagai berikut:
1. Hierarchical organization structure / struktur organisasi hierarkis
Struktur organisasi hierarkis adalah bentuk organisasi yang paling umum, ditandai dengan bagan berbentuk piramida dan rantai komando yang jelas dari pimpinan tertinggi hingga karyawan tingkat bawah, di mana setiap karyawan memiliki supervisor atau manajer.

2. Functional organization structure / struktur organisasi fungsional
Struktur organisasi fungsional adalah struktur yang menyusun karyawan berdasarkan fungsi atau unit kerja, seperti pemasaran, keuangan, atau operasional dengan jalur pelaporan yang tetap bersifat hierarkis dari atas ke bawah dan setiap departemen dikelola secara mandiri.

3. Horizontal or flat organization structure / struktur organisasi horizontal atau datar
Struktur organisasi horizontal (datar) adalah struktur dengan sedikit atau tanpa tingkatan manajemen antara pimpinan dan karyawan, sehingga banyak digunakan oleh perusahaan rintisan atau organisasi berukuran kecil. Struktur ini memungkinkan pengambilan keputusan dan aliran informasi yang lebih cepat, membuat perusahaan lebih responsif terhadap perubahan.

4. Divisional organization structure / struktur organisasi divisi
Struktur organisasi divisi adalah struktur uang biasa digunakan pada perusahaan besar. Struktur ini mengelompokkan aktivitas bisnis berdasarkan produk, layanan, pasar, pelanggan, atau wilayah geografis, di mana setiap divisi memiliki kendali atas sumber daya dan fungsi pendukungnya sendiri (seperti pemasaran, penjualan, dan TI) serta beroperasi layaknya unit bisnis mandiri.

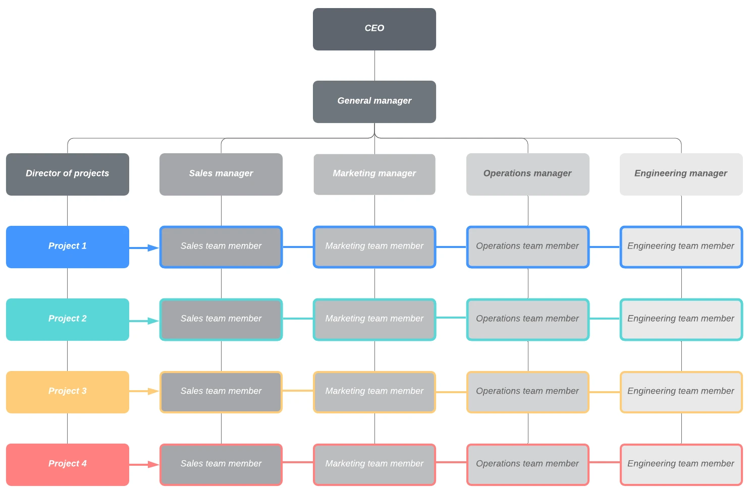
5. Matrix organization structure / struktur organisasi matriks
Struktur organisasi matriks adalah struktur berbentuk kisi yang menggabungkan elemen fungsional dan divisi, di mana karyawan memiliki dua jalur pelaporan yaitu kepada manajer fungsional dan manajer proyek, serta memungkinkan mereka bekerja dalam tim lintas fungsi untuk proyek tertentu.

Baca juga: 5 Contoh Kontrak Kerja Karyawan PWKT dan PWKTT, Wajib Tahu!
6. Team-based organization structure / struktur organisasi berbasis tim
Struktur organisasi berbasis tim adalah struktur yang mengelompokkan karyawan ke dalam tim-tim kerja khusus seperti Scrum. Tujuannya tujuan mengurangi hierarki tradisional. Struktur ini menekankan kolaborasi, pemecahan masalah, serta memberikan karyawan lebih banyak otonomi dan tanggung jawab dalam bekerja.

7. Network organization structure / struktur organisasi jaringan
Struktur organisasi jaringan adalah struktur yang menghubungkan berbagai tim, vendor, mitra, atau unit bisnis independent internal maupun eksternal. Struktur ini memungkinkan tim saling berkolaborasi mencapai tujuan bersama, dengan penekanan pada komunikasi terbuka dibanding hierarki.

8. Process-based structure / struktur berbasis proses
Struktur organisasi berbasis proses adalah struktur yang mengelompokkan karyawan berdasarkan tahapan kerja dalam suatu proses, dengan pimpinan perusahaan berada di puncak untuk mengawasi keseluruhan alur. Setiap tahapan dipimpin oleh supervisor dan saling bergantung satu sama lain, sehingga proses berjalan secara berurutan dari satu tahap ke tahap berikutnya.

9. Circular structure / struktur melingkar
Struktur organisasi melingkar adalah struktur yang menempatkan pimpinan di pusat organisasi untuk mendorong penyebaran informasi secara langsung ke seluruh bagian, bukan melalui rantai komando yang kaku.

10. Line structure / struktur garis
Struktur lini adalah salah satu struktur organisasi paling sederhana karena wewenang mengalir dari atas ke bawah. Setiap departemen dipimpin oleh seorang manajer dan bekerja menuju tujuan organisasi yang sama.

Kesimpulan
Itu dia 10 contoh struktur organisasi yang umum digunakan sebuah perusahaan, yaitu struktur organisasi hierarkis, fungsional, horizontal, divisi, matriks, berbasis tim, jaringan, berbasis proses, melingkar, dan garis.
Struktur organisasi merupakan dasar berjalannya operasional perusahaan karena menentukan pembagian kerja, alur komunikasi, dan pengambilan keputusan dalam perusahaan.
Seiring waktu, pertumbuhan organisasi atau perusahaan akan semakin kompleks sehingga memerlukan SDM yang berkompeten sehingga kami menyarankan setiap perusahaan untuk menyelenggarakan corporate training supaya karyawan atau tim bisa bekerja secara maksimal, saling berkolaborasi, dan bersama-sama mencapai tujuan bisnis perusahaan.
Hubungi Belajarlagi Corporate Training untuk informasi lebih lanjut!



.webp)

